7月1日起对存量个人高净值账户开始尽职调查
《管理办法》要求:
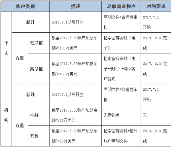
1、从今年7月1日开始,金融机构必须在2017年年底前完成对存量个人高净值账户的尽职调查;
2、在2018年年底前完成对存量个人低净值账户和全部存量机构账户的尽职调查。
被调查统计的个人资产信息,不仅仅包括银行存款,还将包括股票、债券、基金、保险等。
这意味着:很多中国富人的海外资产都要暴露在中国税务部门的眼皮底下。
官方政策解读:
http://www.chinatax.gov.cn/n810341/n810760/c2620533/content.html
简单来说,就是外国税收居民在中国的账户信息,中国将交给他们本国的税务机关;而中国税收居民在国外的账户信息情况,他们也会交给中国税务机关。

尽职调查时间表

与中国进行“信息互换”的国家(地区):

有人或许会问:怎么没看到美国?
那是因为与美国的情报交换,为中美已经原则性签署的FATCA (美国境外账户法案) 协议所涵盖。
另外,在《管理办法》中
“投资海外房产、珠宝、艺术品、贵金属等不属于金融资产的品类“
CRS涉及的情报主要指来自于金融机构提交的“金融资产”,所以如果持有资产是海外房产、珠宝、艺术品、贵金属等就不属于金融资产的品类了。
5月19日,国家税务总局联合财政部、中国人民银行、银监会、证监会和保监会五大中国财政金融主管机关,正式发布《非居民金融账户涉税信息调查管理办法》的实施公告,中国版CRS正式落地,中国税务部门将掌握中国税收居民海外资产的收入状况,合理的全球资产配置以及财富的保护与传承规划成为高净值人士面临的新困惑。
在CRS实施体系下,在金融机构决定情报交换的具体国家时,个人税务居民身份所在地至关重要。因为税务居民身份所在地将决定税务情报向哪个国家的税务机关提供。
对于高净值人士来说,应对CRS时间非常紧迫,不仅要快,还要准。安提瓜护照项目能快速高效地解决CRS难题,还能一步到位解决海外教育、移居养老、对外经商、全球通行等诸多需求。

拥有第二本护照转为中国非税务居民,中国身份之外的海外资产、财富信息放在第二身份名下即完全不用担心会被上报中国政府,财富既安全又隐秘;未来基于投资移民、资产配置和税务管理等,高净值人群需要充分考虑CRS 带来的影响,尽早做出安排。
有了第二国籍, 从源头上合理避税,非中国身份名下的资产和税务信息,无需上报税务总局;
以XX国家护照为例,您如果办理了XX国护照,用XX国护照在海外某国开户存入资金,海外某国会把您的金融资产信息披露给XX国的,但XX国是绝不会把你的信息披露给中国的!因为您用的是XX国护照,XX国政府没有义务把本国公民的信息披露给中国!这就是巧用信息不对称!
1.抓紧时间办理非CRS协议国护照;
2.三个月内搞定,一天移民监都不用坐。
3.抓紧时间全家到其他海外开设银行账户。建议一个人至少需要开设2个银行账户,多多益善(不说原因,去做就是了)。
4.海外现在已经有账户的,尽量将每个账户金额减少到25万美金以下;
5.投资海外房产,珠宝,艺术品等不属于金融资产的品种;
6.如果在中国没有大的经营实体的富豪在国内别住满180天!这样就不是中国税务居民。
7.光有税务天堂护照还不够,一定要有一个海外非税国的住址和当地电话。我们将会为客户办理地址证明、电话等一些列的服务。